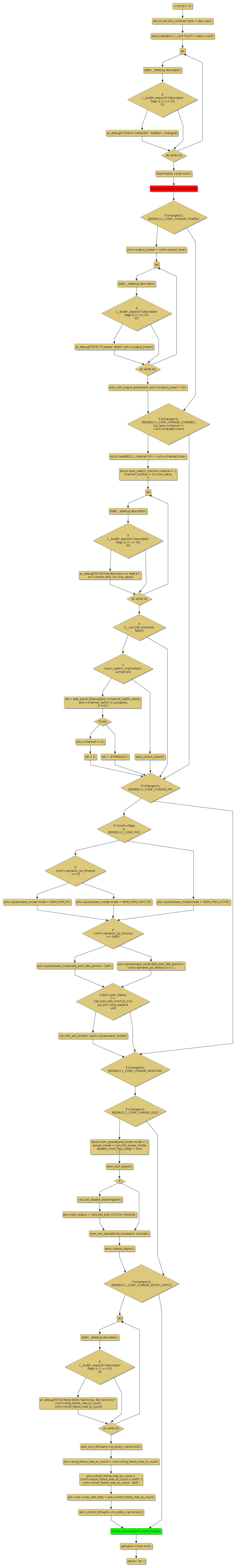
Instance Verification Kit (IVK)
mutex lock @ [8807+30+/linux-3.19-rc1/drivers/net/wireless/cw1200/sta.c]
Instance Signature: conf_mutex
|
The Matching Pair Graph:
|
|
Function Name
|
Control Flow Graph (CFG)
|
Events Flow Graph (EFG)
|
Source Correspondence
|
|
cw1200_config
|
|
|
[8579+13+/linux-3.19-rc1/drivers/net/wireless/cw1200/sta.c]
|